Every GTM expert should be using these 15 email templates. Outbound is still one of the quickest and cheapest ways to get new clients. But what makes it work? In 2025/2026, relevant signal-based me…



Bestselling Author | Empowering 9,500+ Companies with My GTM Method | B2B AI-GTM Consultant | Building AI Agents & Agentic Workflows | 75K LinkedIn | 25K Newsletter
3 people tracking this creator on Viral Brain
74.7K
27.9K
262
—
5.0
57
2
Every GTM expert should be using these 15 email templates. Outbound is still one of the quickest and cheapest ways to get new clients. But what makes it work? In 2025/2026, relevant signal-based me…

Why can I nominate only one person for Momentum.io's Innovative Doer 2025 award? I'd nominate 12! 1. Kyle Poyar - My role model. Best Substack in the GTM space, hands down. 2. Emily Kramer - I star…

Finding your first 10 customers is nothing like finding your next 100. Most founders think they need a perfect product, a polished pitch deck, or a big launch. They don't. They need conversations.…

This 30-minute Go-to-Market workshop will turn a boring Q1 planning meeting into an interactive flow that makes you look like a superstar in front of your team or clients. This is the exact GTM works…

The 5 GTM superpowers that will matter most in 2026. And why you should start building them now. After analyzing hiring trends and talking to top GTM leaders, I'm seeing a clear shift in what compani…

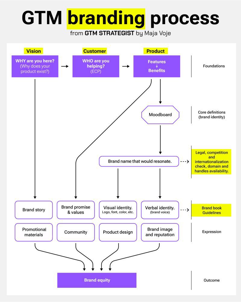
Most startups think branding = logo + colors. After helping 950+ startups with their GTM and collaborating with branding experts, I've learned it's actually a systematic process. Here's how it works:…

Writing style breakdown
Analyze and write in Maja Voje's style with ViralBrain
Add to My List